一些亲们才入手3Ds MAX软件,表示还不会使用切角命令,而本节就介绍了3Ds MAX使用切角命令的简操作内容,还不了解的朋友就跟着小编学习一下吧,希望对你们有所帮助。
3Ds MAX使用切角命令的简单教程
打开3Ds MAX软件
用长方体拉出一个长方体
用移动工具选中长方体,右击鼠标,把长方体转化成可编辑多边形
选择需要切角的边
在编辑界面往下拉,找到切角命令
调节切角量可看到切掉的部分变大了
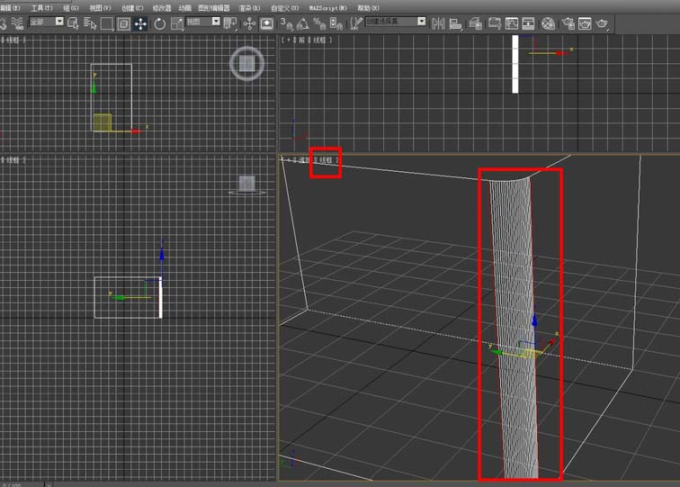
增加分段,切角的地方就变圆滑了
进入线框显示,能看到分段的地方有很多线条,分段的线条越多,圆角就越圆滑
上面就是小编为大家带来的3Ds MAX使用切角命令的简单教程,一起来学习学习吧。相信是可以帮助到一些新用户的。




