Blender中选取区域渲染怎么用,相信很多使用该软件的朋友们对此都很感兴趣,下面就和大家来分享一下,希望可以帮助到大家。
Blender中选取区域渲染的操作方法
blender打开一个场景,里面物体可能比较多,也相对更复杂。
一般我们如果直接渲染整个场景,场景里物体很复杂的话会很浪费时间降低效率。
接着我们可以按“ctrl+b”键,选择需要渲染预览的物体区域,会出现红框选区。
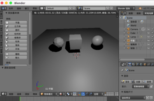
然后我们按“shift+z”键,进行渲染预览,我们发现只会渲染选区的部分。
这时再次按“shift+z”就可以取消渲染,但是我们发现选取的“红框”,一直在上面。
若是要取消选区渲染可以直接按“ctrl+alt+b”键就可以取消区域渲染,红框也就消失了。
相信各位看完了上文描述的Blender中选取区域渲染的具体操作方法,你们应该都学会了呀!










